设为首页
加入收藏
校友会注册系统
手机版
您好,欢迎访问内蒙古鸿德文理学院!
网站首页
学院概况
学院简介
历史沿革
董事会
现任领导
学院精神
组织机构
党群部门
教学单位
行政部门
教辅单位
专题网站
教育教学
党团建设
党的建设
团建五大工程
国际交流
国际交流
外教外专
留学鸿德
新闻资讯
鸿德要闻
通知公告
院系动态
招生就业
招生信息网
就业信息网
校园生活
校园文化
校园风景
学生社团
当前位置:
首页
- 信息公开 -
财务、资产及收费信息
|
基本信息
|
招生考试信息
|
财务、资产及收费信息
|
人事师资信息
|
教学质量信息
|
学生管理服务信息
|
其他
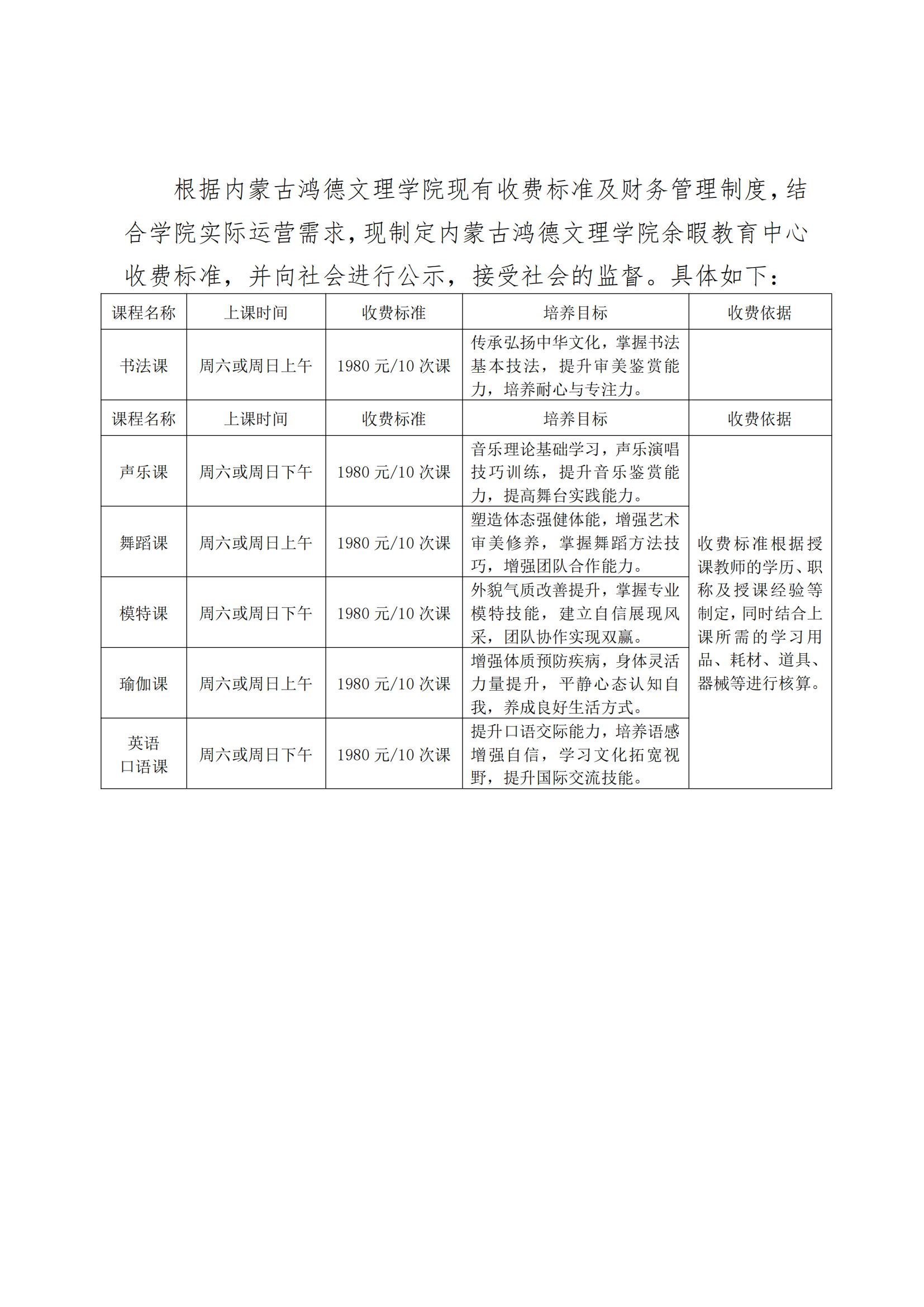
内蒙古鸿德文理学院关于对余暇教育中心各课程收费标准公示的决定
发表时间:2025-03-27
浏览次数:
61
字号 【
大
小
】
关闭
上一篇:
内蒙古鸿德文理学院函授本科新增专业及收费标准公示清单(2025年)
下一篇:
内蒙古鸿德文理学院新增专业及收费标准公示(2025年)